股票配资

国尚策略:金融圈炸了!3800亿银行董事长刚落马,中信分行行长就被查!

国商战略:金融圈爆炸!这家3800亿英镑的银行的董事长刚卸任,中信银行行长就被查了!

银行业并不平静。中央纪律检查委员会正在刮起风暴。

21日晚,另一位银行行长接受了检查,这次是中信银行哈尔滨分行前党委书记、行长俞程心。

股票期权基金000

黑龙江省纪委称,中信银行哈尔滨分行前党委书记、行长俞程心涉嫌严重违纪,目前正接受中信集团国家纪律检查监督委员会和黑龙江省纪委的纪律审查和调查。

640?wx_fmt=png

股票期权基金000

俞程心,男,汉族,1965年6月出生,黑龙江绥化人,1987年7月加入中国共产党,1998年12月加入黑龙江金融学院。他毕业于基础设施金融和信贷专业,获得研究生文凭,是高级经济学家。

1984.09-1987.07黑龙江金融学院基础设施金融与信贷专业

1987.07-1994.02中国建设银行大庆分行计划部职员

1994.02-1995.03中国建设银行大庆分行营业部综合计划部副主任

1995.03-1996.02中国建设银行大庆市分行国际业务部主任

中国建设银行大庆分行国际业务部主任 中国建设银行

1997.01-2001.01,新办办公室经理兼主任(任职期间:1997年9月至2000年9月,中国人民大学函授学院在在职大学主修货币与银行学)

2001.01-2005.04,中国建设银行大庆分行新办分行行长

2005.04-2006.03, 中国建设银行黑龙江省分行国际业务部副总经理

2006.03-2009 .06中国建设银行哈尔滨哈龙支行行长

中国建设银行哈尔滨信阳支行行长

2009.06-2012.06(2007.09-2010.04哈尔滨理工大学管理科学与工程专业研究生学习)

中信银行哈尔滨分行党委委员

2012.10-201 3.07中信银行哈尔滨分行党委委员、副行长

2013.07-2014.02中信银行哈尔滨分行党委副书记、副行长(主审)

2014.02-2014.06中信银行哈尔滨分行党委书记

2014.06-2016.01中信银行哈尔滨分行党委书记, 中信银行济南分行行长

2016.01-2016.07党委委员兼副行长(行长级)

2016.07-中信银行审计部深圳审计中心总经理(黑龙江省纪委)

股票期权基金000

股票期权基金000

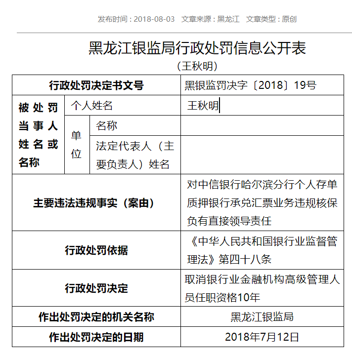
中信银行哈尔滨分行最后一次筛选是在去年8月3日。 黑龙江保监局网站连续发行19张票据,其中中信银行哈尔滨分行因“非法承销个人存单质押银行承兑汇票”被罚款400万元。

640?wx_fmt=png

银行的几名相关负责人也受到不同程度的处罚,如终身禁止入境和警告。

640?wx_fmt=png

640?wx_fmt=png

640?wx_fmt=png

股票期权基金000

就在几天前,另一家银行的董事长也接受了检查。金融界很重!中央纪律检查委员会国家纪律检查委员会网站11月18日发布消息称:“根据吉林省纪律检查委员会的消息,吉林省前党委书记兼银行董事长张宝祥涉嫌严重违纪,目前正在接受纪律审查和监督调查。”

640?wx_fmt=png

张宝祥简历显示:张宝祥,男,汉族,1964年7月出生,吉林六合人,1986年7月参加工作,1984年12月加入中国共产党,持有研究生文凭。

1993年2月,他担任长春市工商行政管理局高新技术产业开发区分局局长。

1998年8月,他担任长春工商大学宽城分校党委书记兼主任

2014年7月,他被任命为吉林银行党委书记兼董事长。

2019年11月,免去其吉林银行党委书记、董事长职务。

2014年7月至2019年11月;张宝祥担任吉林银行党委书记兼董事长5年零4个月。

截至2019年上半年末,吉林银行总资产为3082.39亿元,归属于母公司的股东权益(净资产)为256.68亿元。

640?wx_fmt=png

股票期权基金000

股票期权基金000

11月20日,根据中国工商银行中央纪律检查委员会国家监督委员会和上海市纪律检查委员会的报告,中国工商银行中央纪律检查委员会国家监督委员会和上海市纪律检查委员会对中国工商银行上海分行前党委书记、行长顾郭明的严重违纪行为进行了纪律检查和监督调查

经过调查,顾郭明严重违反政治纪律,勾结他人,隐瞒财产,销毁证据,反对组织审查。严重违反中央八项规定精神和诚信,非法进入私人俱乐部,非法接受他人充值高尔夫会员卡,非法接受贵重礼品和礼品,无偿借用房屋和车辆管理服务,非法从事营利性活动,利用职权为亲友谋取私利;干部选拔任用过程中严重违反组织纪律和关联方“量身定做”选拔任用方案的;严重违反生活纪律、道德败坏、生活腐败的;利用职务之便为他人谋取利益,非法收受他人巨额财产的。

顾郭明,作为中央财政金融企业的党员领导干部,他的理想信念崩溃了,缺乏党性修养,不怕别人,严重扭曲了自己的人生观,实现了自己的价值观。他将国家委托的黄金基金来源作为交易筹码,与非法商人勾结,相互利用,愿意被“追捕”,涉嫌受贿。涉及的金额非常大。此外,中国共产党第十八次全国代表大会后,它没有受到限制,不知道该停止什么。它的性质非常严重,影响非常恶劣。它严重损害了党和国家的利益,应当严肃处理。根据《中国共产党纪律处分条例》 《中华人民共和国监察法》及其他相关规定,顾郭明被开除党籍、开除公职。没收他的纪律处分收入;终止其在上海的十一大代表资格;他将涉嫌犯罪移送检察机关审查起诉,涉案财产随案移送。

顾郭明简历

顾郭明,男,1967年9月出生,汉族,上海人,大学学历,1989年7月加入工作,1993年4月加入中国共产党。1989年7月至1999年7月,先后担任中国工商银行上海分行国际业务部文员、基金部副主任、基金部主任、助理总经理、副总经理、法国巴黎银行董事兼执行副总经理。1999年7月至2002年6月,任中国工商银行上海分行代理董事兼国际业务部主任、国际业务部总经理。2002年6月至2015年8月,任中国工商银行上海分行党委委员、副行长。2015年8月至2019年6月,任中国工商银行上海分行党委书记兼行长。他于2019年6月被免职。他原本是上海市第十五届人民代表大会代表,于2019年7月辞去代表职务。他是上海第十一届党代会的代表。(中央纪律检查委员会国家监督委员会派驻中国工商银行纪律检查监督组和上海市纪律检查监督委员会)


以上就是关于“国尚策略:金融圈炸了!3800亿银行董事长刚落马,中信分行行长就被查!”的全部内容。本文版权归博大财经原作者所有,转载文章仅为传播信息目的,本文地址:http://www.xingshilaw021.com/cjzx/2409.html